À propos du Centre Français de la Copie
Le CFC souhaite créer une plateforme de relation client dans la gestion des déclarations de copie et des contrats
Mon rôle
En tant que Lead Designer, j’ai contribué à la conception d’une plateforme de gestion des déclarations de copie et des contrats, en plaçant les besoins des utilisateurs au cœur de la démarche. Dès les premières étapes du projet, j’ai co-animé des ateliers UX avec l’équipe communication afin de cadrer précisément les attentes et les usages.
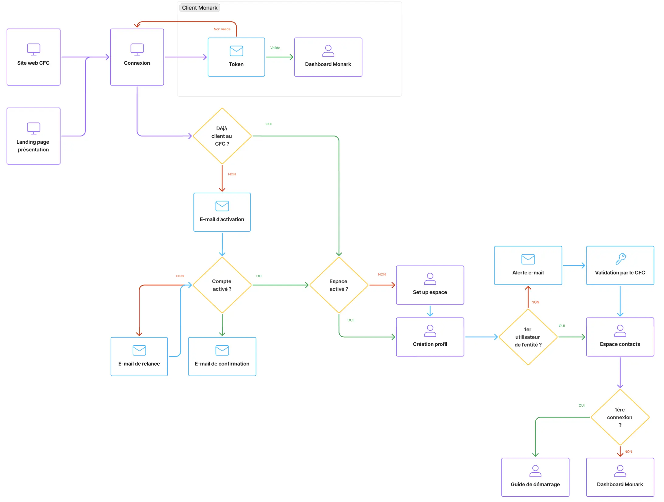
Userflow & Wireflow - Recherche et analyse
Avec l’équipe chargée de la communication au sein du CFC, nous avons mené des ateliers UX ensemble pour bien définir les besoins des utilisateurs dès le début du projet. Avec un Userflow, nous avons pu définir clairement le parcours utilisateur, en identifiant les étapes clés et les interactions nécessaires pour guider l'utilisateur de manière fluide et intuitive. Le wireframe, quant à lui, a pu permettre une représentation visuelle simplifiée de l'interface, facilitant la compréhension des éléments à intégrer.

Design System sur Figma
Un design system a été crée entièrement sur Figma, avec une bibliothèque de composants interactifs et réutilisables. En intégrant les normes d’accessibilité (RGAA) dès la phase de design, une navigation intuitive pour tous les utilisateurs est assurés, y compris ceux en situation de handicap.
Light et Dark mode
Des spécifications et annotations sur Figma ont été essentielles pour assurer une implémentation fluide et fidèle des composants du design system.
- Accessibilité web
- UX
- Design System
- Maquettes & Prototypages
Date de réalisation, technologie(s) et logiciel(s) utilisé(s) pour faire ce projet.